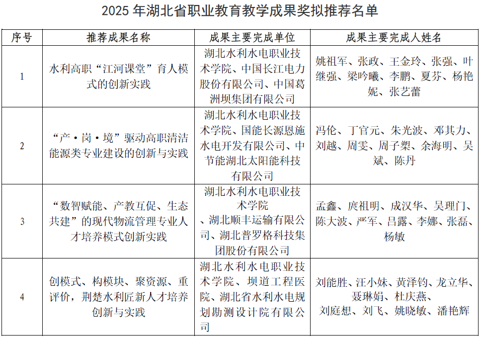
根据《省人力资源和社会保障厅、省教育厅关于开展2025年湖北省教学成果奖评奖工作的通知》(鄂人社奖〔2025〕50号)文件精神,经教师申报、学院推荐、部门审核、专家评审、学院审定,拟推荐4项成果参加湖北省高等职业教育教学成果奖评选。现将拟推荐申报成果基本信息予以公示,具体名单附后。

公示期为2025年11月5日-11月11日。若有异议,可在公示期内以书面形式提出。单位提出异议的,须加盖单位公章;个人提出异议的,需签署真实姓名。
联系人及联系地址:李宛津,汤校教学楼S210办公室
联系电话及邮箱:15926229377,454812234@qq.com
beat365平台官方网站
2025年11月5日